Фильтр картерных газов
-
- Реклама
-
noviciok
- Сообщения: 35
- Зарегистрирован: Пт май 13, 2011 11:29 pm
- Репутация: 0
- Модель: a8 2001
- Мотор: akf
- Город: bologna
- Имя: oleg
Re: Фильтр картерных газов
всем привет! меня тоже мучает етот вопрос... 
- AS-bal
- Сообщения: 200
- Зарегистрирован: Ср окт 06, 2010 11:01 pm
- Репутация: 2
- Модель: A8-1999
- Мотор: AFB-2.5td
- Город: Москва
- Имя: Алексей
Re: Фильтр картерных газов
Это он.Makalist писал(а): подскажите где находится фильтр картерных газов?
-
Aleks+VB
- Член Клуба
- Сообщения: 1065
- Зарегистрирован: Вт июл 19, 2011 2:55 pm
- Награды: 1
- Репутация: 9
- Модель: A8L
- Мотор: CDRA
- Город: Белоруссия
- Имя: Александр
- Откуда: РБ
- Контактная информация:
Re: Фильтр картерных газов
Что бы знали : этот чертов сапун, если забит, гонит в турбину и во впускной коллектор масло. машина дымит. Многие воспринимают это как поломку турбины 
-
Shablovs
- Член Клуба
- Сообщения: 637
- Зарегистрирован: Вт дек 16, 2008 9:47 pm
- Награды: 1
- Репутация: 2
- Модель: A8
- Мотор: 3.3
- Город: MINSK
- Имя: Станислав
Re: Фильтр картерных газов
Если стоиш спереди - справа,забиваться там нечему.
-
Aleks+VB
- Член Клуба
- Сообщения: 1065
- Зарегистрирован: Вт июл 19, 2011 2:55 pm
- Награды: 1
- Репутация: 9
- Модель: A8L
- Мотор: CDRA
- Город: Белоруссия
- Имя: Александр
- Откуда: РБ
- Контактная информация:
Re: Фильтр картерных газов
Shablovs Забивается трубка, ведущая в поддон. и тогда масло прет в левую турбу. Проверено уже ![Баян :[:]||||||](./images/smilies/bayan.gif)
-
Shablovs
- Член Клуба
- Сообщения: 637
- Зарегистрирован: Вт дек 16, 2008 9:47 pm
- Награды: 1
- Репутация: 2
- Модель: A8
- Мотор: 3.3
- Город: MINSK
- Имя: Станислав
Re: Фильтр картерных газов
А почему в левую? Кажись приоритета у турбин нет.
-
Aleks+VB
- Член Клуба
- Сообщения: 1065
- Зарегистрирован: Вт июл 19, 2011 2:55 pm
- Награды: 1
- Репутация: 9
- Модель: A8L
- Мотор: CDRA
- Город: Белоруссия
- Имя: Александр
- Откуда: РБ
- Контактная информация:
Re: Фильтр картерных газов
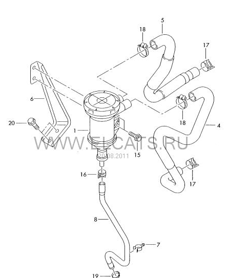
Shablovs Если посмотришь шланги от этого фильтрика. то увидишь куда они идут: см. по рисунку: 8- в поддон, 4- в турбу, именно левую, 5 - отвод самих картерных газов из движка в шланг 4 
-
Aleks+VB
- Член Клуба
- Сообщения: 1065
- Зарегистрирован: Вт июл 19, 2011 2:55 pm
- Награды: 1
- Репутация: 9
- Модель: A8L
- Мотор: CDRA
- Город: Белоруссия
- Имя: Александр
- Откуда: РБ
- Контактная информация:
Re: Фильтр картерных газов
Кстати, этот яко-бы фильтр называется маслоуловитель. В нем стоит диафрагма. Кто знает для чего? А то у меня лопнувшая
-
illusiondj
- Сообщения: 103
- Зарегистрирован: Ср авг 17, 2011 9:58 pm
- Репутация: 0
- Модель: A8 D2 2001
- Мотор: AKF,002906
- Город: Москва
- Имя: Илья
- Контактная информация:
Re: Фильтр картерных газов
а что у 3.3. ТДИ две турбины? я думал одна
-
Shablovs
- Член Клуба
- Сообщения: 637
- Зарегистрирован: Вт дек 16, 2008 9:47 pm
- Награды: 1
- Репутация: 2
- Модель: A8
- Мотор: 3.3
- Город: MINSK
- Имя: Станислав
Re: Фильтр картерных газов
В этой машине всё в квадрате
-
aleksei66
- Сообщения: 4
- Зарегистрирован: Пт фев 03, 2012 9:14 am
- Репутация: 0
- Модель: a8 2003
- Мотор: ase 4,0tdi
- Город: караганда
- Имя: алексей
Re: Фильтр картерных газов
а расхода масла нет? этот клапан ограничевает поток картерных газовAleks+VB писал(а):Кстати, этот яко-бы фильтр называется маслоуловитель. В нем стоит диафрагма. Кто знает для чего? А то у меня лопнувшая
-
vtx93
- Сообщения: 2
- Зарегистрирован: Вт окт 01, 2013 7:54 pm
- Репутация: 1
- Модель: s8 2007
- Мотор: BSM
- Город: Краснодар
- Имя: Владимир
Re: Фильтр картерных газов
Кстати менять эту вот штуку возможности не было, посему была по шву ножиком разобрана, хотя одноразовая. Причина поломки залипший шарик в нижней части выполняющий роль клапана. Промыта смесью бензина с керосином и склеена по шву обычным суперклеем-гелем. Год полет нормальный.
- Shap Street
- Сообщения: 130
- Зарегистрирован: Вс июл 28, 2013 8:09 pm
- Репутация: 6
- Модель: A8 D3 2003
- Мотор: BFM
- Город: Москва
- Имя: Антон
Re: Фильтр картерных газов
А никто не подскажет нормальный каталожный номер? Может кто заказывал? В Элкатсе номер бьется как трос педали газа. Видимо, ошибка каталога.
-
barabanovv
- Сообщения: 67
- Зарегистрирован: Пт авг 10, 2012 7:09 pm
- Репутация: 1
- Модель: a8 2000. nissan xterra 2007
- Мотор: akf 3.3. VQ40DE 4,0
- Город: Минск
- Имя: Николай
- Откуда: Минск
Re: Фильтр картерных газов
Shap Street 057 103 495 C



