Динамические поворотники «бегущая волна»

Все вопросы по мультимедии и связанным электронным блокам. Телевизор, навигация, камеры, интернет
Электросхемы, проводка, оптоволокно, предохранители. Электропотребители.
Fakirus
Сообщения: 3
Зарегистрирован: Ср мар 14, 2018 9:58 am
Репутация: 0
Модель: A8L
Мотор: д4
Город: Москва

Динамические поворотники «бегущая волна»

Сообщение Fakirus »

Кто-нибудь заморачивался по поводу динамических поворотников?
Имеем А8 д4 рест с лед оптикой (не матрикс)
Судя по http://vwts.ru/articles/tpi-audi/tpi-au ... 649_4.html У рестайлинговой модели D4 динамические указатели поворота (с режимом «бегущая волна») в фарах головного света и задних фонарях применяются только у автомобилей со специальной комплектацией 8EX (светодиодные фары головного света) в сочетании с кодом комплектации 8G4 (матричный модуль).

хотя в другом разделе http://vwts.ru/articles/tpi-audi/tpi-au ... 168_2.html У автомобилей с кодом комплектации 8EX, 8IT или 8EY (светодиодные фары головного света) НО БЕЗ кода комплектации 8G4 (матричный модуль) эта функция присутствует только в задних фонарях. В фарах автомобилей с такой комбинацией кодов комплектации установлены статические указатели поворота.

т.е. по идее, хотя бы задние поворотники можно закодировать в динамический режим?
Аватара пользователя
Dmitry

Ветеран Клуба
Почетный член Клуба
Сообщения: 4137
Зарегистрирован: Сб дек 01, 2007 8:15 pm
Награды: 1
Репутация: 104
Модель: Tesla Model S, RR 2011
Мотор: 4.4 D
Город: Рыбинск
Имя: Дмитрий
Откуда: СССР

Динамические поворотники «бегущая волна»

Сообщение Dmitry »

Задние точно можно. Только где не могу найти. А передние только на матрице.
Fakirus
Сообщения: 3
Зарегистрирован: Ср мар 14, 2018 9:58 am
Репутация: 0
Модель: A8L
Мотор: д4
Город: Москва

Динамические поворотники «бегущая волна»

Сообщение Fakirus »

viewtopic.php?p=1291900#p1291900
не вот эта случайно?
Lakron

Ветеран Клуба
Член Клуба
Сообщения: 1186
Зарегистрирован: Вс апр 11, 2010 6:26 am
Награды: 1
Репутация: 25
Модель: ----
Мотор: ----
Город: Омск
Имя: Владимир

Динамические поворотники «бегущая волна»

Сообщение Lakron »

Эта-только там написано,что задние фонари должны быть с буквой К(шести пиновый разьём),а также пробрасывать дополнительный провод.Передняя оптика так же.
Fakirus
Сообщения: 3
Зарегистрирован: Ср мар 14, 2018 9:58 am
Репутация: 0
Модель: A8L
Мотор: д4
Город: Москва

Динамические поворотники «бегущая волна»

Сообщение Fakirus »

Lakron писал(а): Сб фев 09, 2019 10:02 amЭта-только там написано,что задние фонари должны быть с буквой К(шести пиновый разьём),а также пробрасывать дополнительный провод.
Можете поподробней пояснить?
дополнительный провод от задних фонарей (при условии 6-ти пинового разъема)надо к определенному блоку пробрасывать или просто должно быть питание на нем?
Lakron писал(а): Сб фев 09, 2019 10:02 amПередняя оптика так же.
т.е. в передних фарах тоже должен быть 6-ти пиновый разъем и надо тянуть провод?
Аватара пользователя
Dmitry

Ветеран Клуба
Почетный член Клуба
Сообщения: 4137
Зарегистрирован: Сб дек 01, 2007 8:15 pm
Награды: 1
Репутация: 104
Модель: Tesla Model S, RR 2011
Мотор: 4.4 D
Город: Рыбинск
Имя: Дмитрий
Откуда: СССР

Динамические поворотники «бегущая волна»

Сообщение Dmitry »

Да, в фонари и в фары надо тянуть провод от блока центральной электроники под торпедой который в ногах водителя. В фарах только далеко не шесть проводов :D
Аватара пользователя
FeDeRaL
Сообщения: 122
Зарегистрирован: Ср янв 23, 2019 8:44 pm
Репутация: 0
Модель: А8 2014
Мотор: 4.0 TFSI
Город: Москва
Имя: Андрей

Динамические поворотники «бегущая волна»

Сообщение FeDeRaL »

Вот тоже задумываюсь над этим вопросом.
Фары матричные, машина 2014 года, рестайл... 8EX (перед) и 8SK (зад)
Возможно ли как-то через кодировки сделать бегущие поворотники? Должен стоять специальный блок, но как определить стоит ли он? На многих подобных машинах видел бегущие поворотники... у меня их изначально нет.
Последний раз редактировалось FeDeRaL Вс мар 03, 2019 1:35 pm, всего редактировалось 1 раз.
Lakron

Ветеран Клуба
Член Клуба
Сообщения: 1186
Зарегистрирован: Вс апр 11, 2010 6:26 am
Награды: 1
Репутация: 25
Модель: ----
Мотор: ----
Город: Омск
Имя: Владимир

Динамические поворотники «бегущая волна»

Сообщение Lakron »

FeDeRaL писал(а): Вс мар 03, 2019 1:33 pmФары матричные
А по итогу ,что установлено?
Аватара пользователя
FeDeRaL
Сообщения: 122
Зарегистрирован: Ср янв 23, 2019 8:44 pm
Репутация: 0
Модель: А8 2014
Мотор: 4.0 TFSI
Город: Москва
Имя: Андрей

Динамические поворотники «бегущая волна»

Сообщение FeDeRaL »

Lakron, да я запутался... может кто подскажет? В блоках фар посмотреть комплектующие?
Насколько я понял - у меня стоят матричные фары, но без специального блока управления (то ли J393, то ли J519).

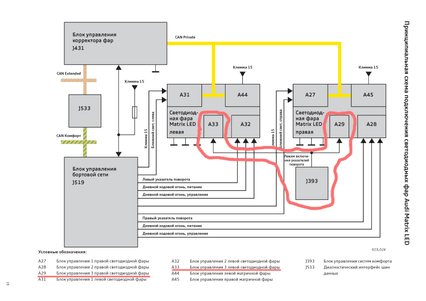
Привожу цитату с Программы самообучения №619 (AUDI Sevice Training):

"При наличии дополнительного оборудования Audi Matrix LED
«динамические» указатели поворота устанавливаются также
в задних светодиодных фонарях. «Динамическое» включение
указателей поворота в задних светодиодных фонарях в первый
раз стало использоваться на Audi начиная с рестайлинга Audi R8
в 2012 году.
Требование на включение указателей поворота формируется
задающим устройством указателей поворота — блоком
управления систем комфорта J393. Это требование поступает
в блок управления бортовой сети J519, который передаёт сигнал
включения указателей поворота по отдельным проводам в блоки
управления 2 светодиодных фар.
Под «динамическими» понимаются указатели поворота,
отдельные светодиоды которых включаются не одновременно,
а один за другим, от середины автомобиля к краю, создавая
эффект того, что световая полоска как бы «вырастает»
в направлении поворота. Выключаются же все светодиоды
одновременно.
Поскольку «динамическое» включение указателей поворота
требуется не во всех случаях, блок управления систем
комфорта J393 передаёт в оба блока управления 3
светодиодных фар по отдельному проводу дополнительную
информацию о том, какой требуется режим включения
указателей поворота: «динамический» или обычный.
Обычный режим включения указателей поворота используется,
например, при автоматическом срабатывании аварийной
световой сигнализации в случае столкновения, экстренной
ситуации или после очень интенсивного торможения.
«Динамический» же режим указателей поворота используется
при их включении для указания направления поворота,
при включении световой сигнализации вручную, а также
при мигании, подтверждающем запирание или отпирание
центрального замка или успешное выполнение настроек."
Аватара пользователя
Dmitry

Ветеран Клуба
Почетный член Клуба
Сообщения: 4137
Зарегистрирован: Сб дек 01, 2007 8:15 pm
Награды: 1
Репутация: 104
Модель: Tesla Model S, RR 2011
Мотор: 4.4 D
Город: Рыбинск
Имя: Дмитрий
Откуда: СССР

Динамические поворотники «бегущая волна»

Сообщение Dmitry »

Ты совсем запутался! J519 это 09 блок, блок комфорта, и у тебя он точно стоит! Его нужно закодировать, причем на сколько помню я кодировал каждый поворотник, но не помню совсем где именно.
Lakron

Ветеран Клуба
Член Клуба
Сообщения: 1186
Зарегистрирован: Вс апр 11, 2010 6:26 am
Награды: 1
Репутация: 25
Модель: ----
Мотор: ----
Город: Омск
Имя: Владимир

Динамические поворотники «бегущая волна»

Сообщение Lakron »

FeDeRaL писал(а): Ср мар 06, 2019 11:41 pm у меня стоят матричные фары
На аватарке авто с диодной оптикой НЕ матрица
Аватара пользователя
FeDeRaL
Сообщения: 122
Зарегистрирован: Ср янв 23, 2019 8:44 pm
Репутация: 0
Модель: А8 2014
Мотор: 4.0 TFSI
Город: Москва
Имя: Андрей

Динамические поворотники «бегущая волна»

Сообщение FeDeRaL »

Lakron, покажите фото настоящей матрицы, пожалуйста 1grandmersy8

Разве это не они у меня стоят?
Разве это не Matrix? Разве это не они у меня стоят?
Разве это не Matrix? Разве это не они у меня стоят?
Фото из "Программы самообучения 619"
Фото из "Программы самообучения 619"
Фото из "Программы самообучения 619"
Фото из "Программы самообучения 619"
_______________________________________________________________________________________-
update 09.03.19
Все понял. Действительно не они. У меня блок дальнего света состоит из двух секторов, а не из 5, как на матрице.
Ну и ладно, ничего страшного. Только назревает два вопроса:
1) где можно почитать именно про мои LED фары НЕ матрикс (принцип действия и т.п.)
2) и что-то я не видел их в продаже... везде продаются Матрикс (что б/у, что новые) 1confuz8
Последний раз редактировалось FeDeRaL Сб мар 09, 2019 3:35 pm, всего редактировалось 3 раза.
Аватара пользователя
FeDeRaL
Сообщения: 122
Зарегистрирован: Ср янв 23, 2019 8:44 pm
Репутация: 0
Модель: А8 2014
Мотор: 4.0 TFSI
Город: Москва
Имя: Андрей

Динамические поворотники «бегущая волна»

Сообщение FeDeRaL »

Dmitry писал(а): Чт мар 07, 2019 9:08 amТы совсем запутался! J519 это 09 блок, блок комфорта, и у тебя он точно стоит!
из приведенного мной выше текста, следует иное:
блок управления систем комфорта - J393
блок управления бортовой сети - J519

ИТАК, немного разобрался в теории:
Вот этот ОТДЕЛЬНЫЙ провод, который отвечает за режим "бегущих поворотников"
Вот этот ОТДЕЛЬНЫЙ провод, который отвечает за режим "бегущих поворотников"
Блок управления 3 для правой светодиодной фары A29/левой A33
Его назначение - реализация требуемого режима включения указателей поворота.
К блоку управления 3 светодиодной фары подключается отдельный провод «Режим включения указателей поворота» от блока управления систем комфорта J393. По этому проводу передаётся сигнал, определяющий, в каком из двух режимов должны включаться указатели поворота: обычном или «динамическом».
Последний раз редактировалось FeDeRaL Пт мар 08, 2019 10:15 pm, всего редактировалось 3 раза.
Аватара пользователя
FeDeRaL
Сообщения: 122
Зарегистрирован: Ср янв 23, 2019 8:44 pm
Репутация: 0
Модель: А8 2014
Мотор: 4.0 TFSI
Город: Москва
Имя: Андрей

Динамические поворотники «бегущая волна»

Сообщение FeDeRaL »

Если кому интересно - вот перечень всех блоков, отвечающих за освещение:

Блок управления бортовой сети J519

Блок управления корректора фар J431

Блок управления камеры J852
(Камера в основании внутреннего зеркала заднего вида воспринимает пространство перед автомобилем. ПО для обработки изображений в блоке управления постоянно просматривает поступающее от камеры изображение, распознавая в нём попутные и встречные транспортные средства. Распознавание этих транспортных средств происходит по включённым на них световым приборам. При распознавании транспортного средства система определяет расстояние до него и угол, под которым оно находится по отношению к автомобилю. Эта информация предоставляется блоку управления корректора фар J431. Камера определяет также общую яркость света в окружающей обстановке (день/ночь). На основании этого она решает, может ли включённый водителем ассистент дальнего света фактически включить дальний свет фар или нет, поскольку движение с дальним светом разрешается только в тёмное время суток.)

Блок управления рулевой колонки J527
(Выкладывает информацию об использовании водителем подрулевого рычага управления дальним светом на шину CAN.)

Переключатель освещения E1
(Информирует блок управления бортовой сети J519 о текущем положении переключателя освещения, а также сообщает о нажатиях клавиши всепогодного освещения.)

Блок управления комбинации приборов J285
(Информирует водителя о том, включён ли в данный момент ассистент дальнего света MatrixBeam, отображая соответствующие пиктограммы/символы в комбинации приборов. Синий символ дальнего света в комбинации приборов говорит о том, что в настоящий момент включён дальний свет. Кроме того, в комбинации приборов показываются сообщения о сбоях или неисправностях, имеющих отношение к функции MatrixBeam. К ним относятся, помимо прочего, проблемы при восприятии камерой изображения, которые могут быть вызваны загрязнением стекла, запотеванием стекла или туманом.)

Блок управления электронной информационной системы 1 J794
(Предоставляет системе информацию о том, выбрано ли в меню Автомобиль (Car) в MMI для ассистента дальнего света ВКЛ. или ВЫКЛ. При наличии в автомобиле дополнительного оборудования MMI Navigation plus этот блок управления предоставляет системе также навигационные (прогнозируемые) данные по маршруту.)

Блок управления ABS J104
(Выкладывает на шину данных CAN информацию о текущей скорости автомобиля.)

Датчик угла поворота рулевого колеса G85
(Выкладывает на шину данных CAN информацию о текущем угле поворота рулевого колеса.)

Датчик дождя и освещённости G397
(По шине LIN предоставляет блоку управления бортовой сети J519 информацию о текущей яркости окружающего света. Это значение используется для определения того, когда система автоматического управления ближним светом должна включать или выключать ближний свет.

Блок управления ассистента ночного видения J853
(При опасности наезда на пешехода передаёт по шине CAN информацию о местонахождении распознанного пешехода и расстоянии до него в блок управления корректора фар J431.)
nik80sem
Сообщения: 23
Зарегистрирован: Сб июл 23, 2016 7:59 pm
Репутация: 1
Модель: A8L
Мотор: 4.2 fsi
Город: Tallinn
Имя: Nikolai

Динамические поворотники «бегущая волна»

Сообщение nik80sem »

А кто нибудь заморачивался с поворотниками зеркал ? их тоже делают динамическими.
я на Алике видел для 6 и 7 серии 2010-2018... https://ru.aliexpress.com/item/-/329081 ... 2e0e7fQyUR
не в курсе они идентичны? ...влезут в 8-ю D4?
Последний раз редактировалось nik80sem Ср мар 27, 2019 10:20 pm, всего редактировалось 1 раз.
Lakron

Ветеран Клуба
Член Клуба
Сообщения: 1186
Зарегистрирован: Вс апр 11, 2010 6:26 am
Награды: 1
Репутация: 25
Модель: ----
Мотор: ----
Город: Омск
Имя: Владимир

Динамические поворотники «бегущая волна»

Сообщение Lakron »

nik80sem писал(а): Ср мар 27, 2019 10:16 pmне в курсе они идентичны?
Судя по номерам то нет.
nik80sem
Сообщения: 23
Зарегистрирован: Сб июл 23, 2016 7:59 pm
Репутация: 1
Модель: A8L
Мотор: 4.2 fsi
Город: Tallinn
Имя: Nikolai

Динамические поворотники «бегущая волна»

Сообщение nik80sem »

ну так то по полному номеру да, если убрать кузов то остальная часть сходиться (4H0) 949101A и 949102A соответственно, если ни чего не напутал ))
сегодня визуально сравнивал на парковке зеркала А7 и А8, идентичны, только опорой отличаются :facepalm:
maniana
Сообщения: 11
Зарегистрирован: Вт апр 26, 2016 6:17 pm
Репутация: 0
Модель: A8 2007
Мотор: BVJ
Город: Минск
Имя: Владислав

Динамические поворотники «бегущая волна»

Сообщение maniana »

Можно ещё вот так заморочиться
https://youtu.be/cFK4yeayRhE
Чуть посложнее, конечно, но зато можно сделать любой эффект
Ответить

Вернуться в «Электрика, электроника»