Полииклиновый ремень
-
- Реклама
- samikus
- Сообщения: 52
- Зарегистрирован: Вс фев 02, 2014 3:11 pm
- Репутация: 1
- Модель: A8 D3 2003г
- Мотор: 4.2
- Город: Кременчуг
- Имя: Виталий
- Откуда: Украина
Полииклиновый ремень
Доброго времени суток! Полез менять ГРМ и вот что увидел, в чем прикол??? Поликлиновый ремень стоит GATES 7PK2535.... Может ремень длинней?? Или чего то не хватает???
-
Makkey
- Член Клуба
- Сообщения: 2196
- Зарегистрирован: Пн июн 16, 2008 11:30 am
- Награды: 1
- Репутация: 36
- Модель: Toyota
- Мотор: 1VDFTV
- Город: Moscow
- Имя: Алексей
- Откуда: Moscow
Re: Полииклиновый ремень
Не правильно установлен ремень
И смерти нет почетней той, Что ты принять готов. За кости пращуров своих.
- Proprietor
- Сообщения: 666
- Зарегистрирован: Вт янв 08, 2013 9:26 pm
- Репутация: 5
- Модель: S6/c5/A8
- Мотор: ANK/V8/Мкпп/BFM
- Город: BLR
- Имя: Elmar
Re: Полииклиновый ремень
Во прикол...
-
O`Breea
- Почетный член Клуба

- Сообщения: 14411
- Зарегистрирован: Ср окт 01, 2008 11:21 pm
- Награды: 3
- Репутация: 196
- Модель: A8 (D2), 2002, Quattro
- Мотор: AKC 3.7 (FBB)
- Город: Санкт-Петербург
- Имя: Константин
- Откуда: Санкт-Петербург
Re: Полииклиновый ремень
Ролика обводного нет. Странно, что ремень вообще натянут и не слетел.
No Quattro - No Chance
- hp36
- Сообщения: 595
- Зарегистрирован: Вс фев 03, 2013 8:42 pm
- Репутация: 18
- Модель: Vw touareg 4,2 2003год
- Мотор: AXQ
- Город: Riga
- Имя: Aleksandr
- Откуда: Латвия (Рига)
Re: Полииклиновый ремень
Та схема каторую вы показываете ,это от д2 ,у него не хватает маленького ролика возле генератора чуть в верх и на право(где блестит аллюминий). .У д3 нет вискомуфты ,а стоит эл. вентелятор и позиции под номером 26 нет!!!
- DAVIDKA
- Член Клуба
- Сообщения: 432
- Зарегистрирован: Пн июн 17, 2013 7:50 pm
- Репутация: 7
- Модель: A8L quattro 2000
- Мотор: AQF 4.2
- Город: Новый Уренгой
- Имя: Давид
- Откуда: Ямало-Ненецкий автономный округ
Re: Полииклиновый ремень
Твой вариант №6 в самом низу, и не хватает обводного ролика
Сразу видно что наши здесь были
, немцы бы так не догадались бы 
Сразу видно что наши здесь были
-
O`Breea
- Почетный член Клуба

- Сообщения: 14411
- Зарегистрирован: Ср окт 01, 2008 11:21 pm
- Награды: 3
- Репутация: 196
- Модель: A8 (D2), 2002, Quattro
- Мотор: AKC 3.7 (FBB)
- Город: Санкт-Петербург
- Имя: Константин
- Откуда: Санкт-Петербург
Re: Полииклиновый ремень
Вообще-то знать бы буквы мотора, т.к.схема от Алексея Makkey очень похожа на схему двигателей BFM, а там вместо виски обводной ролик как раз стоит.
No Quattro - No Chance
- Akin
- Президент Клуба
- Сообщения: 28013
- Зарегистрирован: Пн авг 27, 2007 2:01 am
- Репутация: 644
- Модель: ___
- Мотор: ___
- Город: Королев
- Имя: Владислав
- Откуда: Москва
Re: Полииклиновый ремень
В 2003 был 4.2 только BFM.
Вот схема, идентичная от Алексея Маккей выше:
Вот схема, идентичная от Алексея Маккей выше:
- hp36
- Сообщения: 595
- Зарегистрирован: Вс фев 03, 2013 8:42 pm
- Репутация: 18
- Модель: Vw touareg 4,2 2003год
- Мотор: AXQ
- Город: Riga
- Имя: Aleksandr
- Откуда: Латвия (Рига)
Re: Полииклиновый ремень
Молодец Павлучио ,а то все эти схемы не соответствуют реальности!!! 
-
O`Breea
- Почетный член Клуба

- Сообщения: 14411
- Зарегистрирован: Ср окт 01, 2008 11:21 pm
- Награды: 3
- Репутация: 196
- Модель: A8 (D2), 2002, Quattro
- Мотор: AKC 3.7 (FBB)
- Город: Санкт-Петербург
- Имя: Константин
- Откуда: Санкт-Петербург
Re: Полииклиновый ремень
Схемы даны схематично
Там нет задачи всё начерить до миллиметров, только показать как и где должно распологаться.
No Quattro - No Chance
-
АндрейS8
- Почетный член Клуба
- Сообщения: 11778
- Зарегистрирован: Вс фев 26, 2012 6:14 pm
- Награды: 3
- Репутация: 168
- Модель: А8 1995г. и Ауди 100Q 91г.
- Мотор: 4,2 ABZ и 2,0
- Город: Кострома
- Имя: Андрей
Re: Полииклиновый ремень
Н:а сотке с4 и А6с4 6цилиндровый двигатель тоже так бывает когда ремень покупают чуть (на сантиметр,в природе существуют и такие)длинней,или когда вытягивается.

Хотя у Павлучио в теме есть схема,в самом конце- viewtopic.php?f=41&t=37708#p772629
Ты посмотрел на своём?или конструктор ещё тот.Павлучио писал(а):так должно быть
Хотя у Павлучио в теме есть схема,в самом конце- viewtopic.php?f=41&t=37708#p772629
Помним, любим, скорбим. Светлая память.
-
Павлучио
- Почетный член Клуба
- Сообщения: 8633
- Зарегистрирован: Чт янв 21, 2010 2:15 pm
- Награды: 1
- Репутация: 146
- Модель: A8L Quattro '04
- Мотор: 4.2 BFM (335 ph)
- Город: New Mordovian Vasuki
- Имя: Павлик
Re: Полииклиновый ремень
Есть еще такой вариант, но он использовался в 2003. В принципе туда ролик спокойно встает, и ремень длинный.


- samikus
- Сообщения: 52
- Зарегистрирован: Вс фев 02, 2014 3:11 pm
- Репутация: 1
- Модель: A8 D3 2003г
- Мотор: 4.2
- Город: Кременчуг
- Имя: Виталий
- Откуда: Украина
Re: Полииклиновый ремень
А что скажите по поводу данной схемы.... может все таки ремень нужен покороче
-
АндрейS8
- Почетный член Клуба
- Сообщения: 11778
- Зарегистрирован: Вс фев 26, 2012 6:14 pm
- Награды: 3
- Репутация: 168
- Модель: А8 1995г. и Ауди 100Q 91г.
- Мотор: 4,2 ABZ и 2,0
- Город: Кострома
- Имя: Андрей
Re: Полииклиновый ремень
Помним, любим, скорбим. Светлая память.
-
АндрейS8
- Почетный член Клуба
- Сообщения: 11778
- Зарегистрирован: Вс фев 26, 2012 6:14 pm
- Награды: 3
- Репутация: 168
- Модель: А8 1995г. и Ауди 100Q 91г.
- Мотор: 4,2 ABZ и 2,0
- Город: Кострома
- Имя: Андрей
Re: Полииклиновый ремень
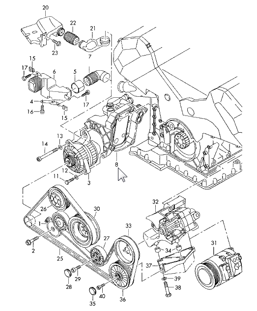
Вот схема с экзиста А8 2004г.дв.BFM.,(2003год не выдаёт с 4.2)Обводной ролик под номером "26"Но он что то очень большой и твоего ремня не хватит.
VAG 059 109 244 B Ролик обводной 2 784,04р.
и
VAG 077 109 244 H Ролик обводной ремня приводного 1 932,90р.
Какой.для чего не могу понять.

Для этой схемы идёт ремень
VAG 077 903 137 AD Ремень поликлиновый 1 899,96р.-----( 11/02 - 11/02 )24,92X2622MM
и
VAG 077 903 137 AE Ремень поликлиновый 1 823,08р. ------( 11/02 - 5/06 )24,92X2535MM
VAG 059 109 244 B Ролик обводной 2 784,04р.
и
VAG 077 109 244 H Ролик обводной ремня приводного 1 932,90р.
Какой.для чего не могу понять.

Для этой схемы идёт ремень
VAG 077 903 137 AD Ремень поликлиновый 1 899,96р.-----( 11/02 - 11/02 )24,92X2622MM
и
VAG 077 903 137 AE Ремень поликлиновый 1 823,08р. ------( 11/02 - 5/06 )24,92X2535MM
Помним, любим, скорбим. Светлая память.
- Akin
- Президент Клуба
- Сообщения: 28013
- Зарегистрирован: Пн авг 27, 2007 2:01 am
- Репутация: 644
- Модель: ___
- Мотор: ___
- Город: Королев
- Имя: Владислав
- Откуда: Москва
Re: Полииклиновый ремень
Там было два типа ремня по длине. Отличаются по ВИНу, так же с ними были разные по размеру ролики. Схема расположения ремня была одна.
-
O`Breea
- Почетный член Клуба

- Сообщения: 14411
- Зарегистрирован: Ср окт 01, 2008 11:21 pm
- Награды: 3
- Репутация: 196
- Модель: A8 (D2), 2002, Quattro
- Мотор: AKC 3.7 (FBB)
- Город: Санкт-Петербург
- Имя: Константин
- Откуда: Санкт-Петербург
Re: Полииклиновый ремень
Ну ведь у тебя так не получается, правда?samikus писал(а):А что скажите по поводу данной схемы.... может все таки ремень нужен покороче
No Quattro - No Chance
- samikus
- Сообщения: 52
- Зарегистрирован: Вс фев 02, 2014 3:11 pm
- Репутация: 1
- Модель: A8 D3 2003г
- Мотор: 4.2
- Город: Кременчуг
- Имя: Виталий
- Откуда: Украина
Re: Полииклиновый ремень
Получится, только в том случае если поставить ремень покороче, тогда ролик не вернется в исходное положение где подтирает ремень...Как то так можно попробовать... вопрос вот в том, существует ли ремень короче на 1см (1см дуаю хватит)O`Breea писал(а):Ну ведь у тебя так не получается, правда?samikus писал(а):А что скажите по поводу данной схемы.... может все таки ремень нужен покороче
- samikus
- Сообщения: 52
- Зарегистрирован: Вс фев 02, 2014 3:11 pm
- Репутация: 1
- Модель: A8 D3 2003г
- Мотор: 4.2
- Город: Кременчуг
- Имя: Виталий
- Откуда: Украина
Re: Полииклиновый ремень
На каких двигателях стоит эта схема?? Склоняюсь больше к ней так как бросается в глаза блестящий пятачок алюминия.Да и по VIN бьется ремешок 7PK2535 который у меня и стоит.... А я так понял, что по схеме с роликом в верху, этот ремень не прокатит.Павлучио писал(а):так должно быть
- samikus
- Сообщения: 52
- Зарегистрирован: Вс фев 02, 2014 3:11 pm
- Репутация: 1
- Модель: A8 D3 2003г
- Мотор: 4.2
- Город: Кременчуг
- Имя: Виталий
- Откуда: Украина
Re: Полииклиновый ремень
Дайте кто то номер данного ролика, который стоит ближе к генератору там где на фото блестит алюминий . Вот мой VIN WAUZZZ4E83N003160
- samikus
- Сообщения: 52
- Зарегистрирован: Вс фев 02, 2014 3:11 pm
- Репутация: 1
- Модель: A8 D3 2003г
- Мотор: 4.2
- Город: Кременчуг
- Имя: Виталий
- Откуда: Украина
Re: Полииклиновый ремень
Всем спасибо кто откликнулся! Особая благодарность Павлучио за помощь....Вот номера тех деталей которые должны быть установлены ролик 077 109 244H которого как оказалось вообще небыло и ремень 077 903 137 AE







