Ручка кейлесс, как ее проверить?
-
- Реклама
-
Alex69
- Член Клуба
- Сообщения: 658
- Зарегистрирован: Пн дек 24, 2007 6:25 pm
- Награды: 1
- Репутация: 39
- Модель: Audi A8L 2006
- Мотор: BFM
- Город: Тверь
- Имя: Александр
- Откуда: Тверь
Ручка кейлесс, как ее проверить?
Ребят, есть желание купить б/у ручки кейлесс.
Тк вещь это достаточно ломучая, возникает вопрос, можно ли как то проверить работоспособность ее, не устанавливая непосредственно в машину?
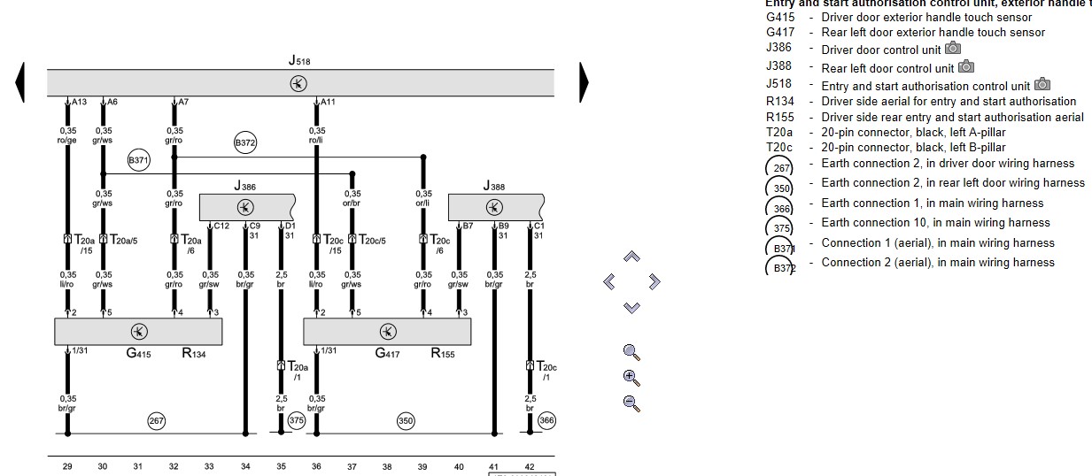
По схеме там 2 контакта на антеннку (оно легко тестером звонится, тут нет проблем). Остается 3 контакта, один из которых - это минус общий, второй - это видимо сигнальный сенсора поднесения руки, еще один - собственно сигнальный сработки кнопки. Влоб тестером это дело не проверяется, судя по всему.
может кто поделится сакральным знанием, если ли способ проверки ручек?
Тк вещь это достаточно ломучая, возникает вопрос, можно ли как то проверить работоспособность ее, не устанавливая непосредственно в машину?
По схеме там 2 контакта на антеннку (оно легко тестером звонится, тут нет проблем). Остается 3 контакта, один из которых - это минус общий, второй - это видимо сигнальный сенсора поднесения руки, еще один - собственно сигнальный сработки кнопки. Влоб тестером это дело не проверяется, судя по всему.
может кто поделится сакральным знанием, если ли способ проверки ручек?
-
иоан 350
- Ветеран Клуба
- Сообщения: 7060
- Зарегистрирован: Пн мар 23, 2015 10:00 am
- Награды: 1
- Репутация: 113
- Модель: a8 2006
- Мотор: BBG 3.0
- Город: москва
- Имя: Иван
- Откуда: Украина.
Ручка кейлесс, как ее проверить?
Толькоткнопку можно проверить как визуально так и тестером
-
alexrae
- Член Клуба
- Сообщения: 6854
- Зарегистрирован: Пт июн 26, 2009 8:18 pm
- Награды: 1
- Репутация: 96
- Модель: A8 2006
- Мотор: BGK/HKT 3шт
- Город: Торонто
- Имя: Алекс
Ручка кейлесс, как ее проверить?
Нет, перввй и ьретий контакт-это кнопка, если память не изменяет. А вот сенсор касания не проверть. По идее он емкостной, но относительно чего он привязан-непоняьно. Скорее всено относительно катушки както. Но я так и не определил толком
-
Alex69
- Член Клуба
- Сообщения: 658
- Зарегистрирован: Пн дек 24, 2007 6:25 pm
- Награды: 1
- Репутация: 39
- Модель: Audi A8L 2006
- Мотор: BFM
- Город: Тверь
- Имя: Александр
- Откуда: Тверь
Ручка кейлесс, как ее проверить?
Да, все верно. 1 - масса, 3- кнопка. Так вот кнопку на работоспособность можно проверить обычным, вульгарным тестером?))) Просто в схеме оно показано общим электронным блоком, поэтому так то, без понимания, что на 3 контакте висит просто кнопка, можно предположить, что может там блок формирует какой то сигнал специальный при нажатии на кнопку.
-
alexrae
- Член Клуба
- Сообщения: 6854
- Зарегистрирован: Пт июн 26, 2009 8:18 pm
- Награды: 1
- Репутация: 96
- Модель: A8 2006
- Мотор: BGK/HKT 3шт
- Город: Торонто
- Имя: Алекс
Ручка кейлесс, как ее проверить?
Нет, там все напрямую. никактх преоюразований в ручке нет
-
иоан 350
- Ветеран Клуба
- Сообщения: 7060
- Зарегистрирован: Пн мар 23, 2015 10:00 am
- Награды: 1
- Репутация: 113
- Модель: a8 2006
- Мотор: BBG 3.0
- Город: москва
- Имя: Иван
- Откуда: Украина.
Ручка кейлесс, как ее проверить?
Все верно
-
Alex69
- Член Клуба
- Сообщения: 658
- Зарегистрирован: Пн дек 24, 2007 6:25 pm
- Награды: 1
- Репутация: 39
- Модель: Audi A8L 2006
- Мотор: BFM
- Город: Тверь
- Имя: Александр
- Откуда: Тверь
Ручка кейлесс, как ее проверить?
Уже хорошо! ну а с сенсором все печально? вообще никак не удостоверится в работоспособности, кроме как установкой на машину?(((((
у меня водительская дверь - срабатывает разблокировка на 3, иногда на 2 подъем ручки. Понимаю, что скорее всего дело в самой ручке, но вот разбирать дверь, ставить б/у, чтобы убедиться, что купленная ручка живая - очень как то не хочется.
у меня водительская дверь - срабатывает разблокировка на 3, иногда на 2 подъем ручки. Понимаю, что скорее всего дело в самой ручке, но вот разбирать дверь, ставить б/у, чтобы убедиться, что купленная ручка живая - очень как то не хочется.
-
иоан 350
- Ветеран Клуба
- Сообщения: 7060
- Зарегистрирован: Пн мар 23, 2015 10:00 am
- Награды: 1
- Репутация: 113
- Модель: a8 2006
- Мотор: BBG 3.0
- Город: москва
- Имя: Иван
- Откуда: Украина.
Ручка кейлесс, как ее проверить?
Вот по поводу сенсора быстрей всего никак.
У меня разблокируеться при подносе руки только если сегодня поставил а завтра пришел то да а если поставил и пришел через дня два и больше то только когда дерну за руччку поскольку машина глубоко засыпает.
У меня разблокируеться при подносе руки только если сегодня поставил а завтра пришел то да а если поставил и пришел через дня два и больше то только когда дерну за руччку поскольку машина глубоко засыпает.
-
alexrae
- Член Клуба
- Сообщения: 6854
- Зарегистрирован: Пт июн 26, 2009 8:18 pm
- Награды: 1
- Репутация: 96
- Модель: A8 2006
- Мотор: BGK/HKT 3шт
- Город: Торонто
- Имя: Алекс
Ручка кейлесс, как ее проверить?
При подьеме ручки там другой концевик задействован-егоипроверь. Если датяик какания нерабояий-то первый подьем-разлочиыание. Второй-открытие. Но ароверяй жгут нв ручку. Мне почти ысе пришлосб переделывать. Спецом звпвчной хыост лежит с мягкими проводами
- Bruce Wayne
- Член Клуба
- Сообщения: 1037
- Зарегистрирован: Ср апр 21, 2021 6:00 pm
- Репутация: 18
- Модель: A8 D3
- Мотор: BFM
- Город: Екатеринбург
- Имя: Слава
- Откуда: Урал
Ручка кейлесс, как ее проверить?
Кнопки выходят из строя реже чем датчики. И они не ёмкостные как их принято называть, они работают на прикосновение за внутреннюю часть, а не на объем руки в ручке. Лично я сильно заморачиваться не стал, договорился с продавцом, купил сразу 3 ручки (названные заведомо исправными), поставил одну из 3, проверил, работает. Проверил вторую, тоже работает, купил прозапас. 3 отдал обратно. Мой маленький лайфхак о том, как продлить им жизнь: если на улице перепад температур и в кнопку попадает влага, то лучше не поленитесь и закройте машину с ключа, чтобы замороженную кнопку не тыркать, это 100% продлит ей жизнь. Обе ручки у меня вышли именно в осенне-зимнюю погоду, когда влага замерзала в ручках, а я прожимал кнопку. (по своей дурости).
«Ты заботишься о тачке, а она о тебе» Фрэнк Мартин
-
alexrae
- Член Клуба
- Сообщения: 6854
- Зарегистрирован: Пт июн 26, 2009 8:18 pm
- Награды: 1
- Репутация: 96
- Модель: A8 2006
- Мотор: BGK/HKT 3шт
- Город: Торонто
- Имя: Алекс
Ручка кейлесс, как ее проверить?
А гдеиутверждение про обьем?
Даже в вагкоме они называются Capacitive ( или чтото похожее) . Да и другого бесконтактного способа я там особо не продставляю. Подозреваю что там пластина фольги плд краской на внутренней стороне и к ней идет контакт 2 разьема. Но еще ручку не распилил.
По идее должна быть вечной- а на деле вылетает первой
По идее должна быть вечной- а на деле вылетает первой
-
иоан 350
- Ветеран Клуба
- Сообщения: 7060
- Зарегистрирован: Пн мар 23, 2015 10:00 am
- Награды: 1
- Репутация: 113
- Модель: a8 2006
- Мотор: BBG 3.0
- Город: москва
- Имя: Иван
- Откуда: Украина.
Ручка кейлесс, как ее проверить?
Незнаю Слава у меня ненадо к ручке прикасаться при открывании а просто подносишь руку под ручку и онэа откдрываеться.
-
alexrae
- Член Клуба
- Сообщения: 6854
- Зарегистрирован: Пт июн 26, 2009 8:18 pm
- Награды: 1
- Репутация: 96
- Модель: A8 2006
- Мотор: BGK/HKT 3шт
- Город: Торонто
- Имя: Алекс
Ручка кейлесс, как ее проверить?
Аналогично. Поэтому и непонятно что этот сенсор из себя представляет
- Bruce Wayne
- Член Клуба
- Сообщения: 1037
- Зарегистрирован: Ср апр 21, 2021 6:00 pm
- Репутация: 18
- Модель: A8 D3
- Мотор: BFM
- Город: Екатеринбург
- Имя: Слава
- Откуда: Урал
Ручка кейлесс, как ее проверить?
Может быть от поколения ручек зависит...трудно сказать. Но у меня ручка срабатывает только если я даже совсем слегка прикоснусь к внутренней части. Граница чувствительности попадает даже немного на внешнюю часть. Иногда бывает случайно задеваю, и дверь открывается. А вот если аккуратно просунуть руку во внутрь, не касаясь поверхностей (стенок), то она уже не открывает. Как я это выяснил? Так вышло что водительская ручка почему-то всегда очень плохо срабатывала. Я сначала разобрался где чувствительный элемент (им оказалась внутренняя стенка ручки, которая изнутри смотрит на вас), далее я взял мелкую шкурку, и немного ее зашкурил. Ручка стала работать исправно, чувствительность значительно повысилась.
Последний раз редактировалось Bruce Wayne Сб апр 09, 2022 12:32 am, всего редактировалось 2 раза.
«Ты заботишься о тачке, а она о тебе» Фрэнк Мартин






