Схема нужна
-
- Реклама
-
Roman62RUS
- Член Клуба
- Сообщения: 598
- Зарегистрирован: Вт май 20, 2008 11:33 am
- Награды: 1
- Репутация: 25
- Модель: A8(D2)-2000г
- Мотор: 4,2 AQF
- Город: Рязань
- Имя: Роман
- Откуда: г. Рязань
Схема нужна
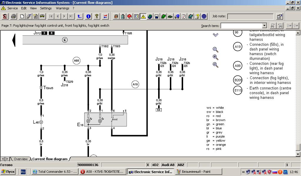
Очень нужна эл. схема подключения передних и задних противотуманных фонарей на рейстал. 
-
Roman62RUS
- Член Клуба
- Сообщения: 598
- Зарегистрирован: Вт май 20, 2008 11:33 am
- Награды: 1
- Репутация: 25
- Модель: A8(D2)-2000г
- Мотор: 4,2 AQF
- Город: Рязань
- Имя: Роман
- Откуда: г. Рязань
Re: Схема нужна
Скачал Эльзу - но найти никак не могу(((((
Помогите
-
666
- Член Клуба
- Сообщения: 704
- Зарегистрирован: Пн ноя 23, 2009 3:25 pm
- Награды: 1
- Репутация: 10
- Модель: A8 1997
- Мотор: ABZ 4,2 МКПП DGV
- Город: Минск
- Имя: андрей
Re: Схема нужна
подскажите пожалуйста, меняю кнопки с дорестайла на рестайл, но вот не могу понять, на новом разъёме 5 проводов, а на старом 7.Как быть с двумя оставшимися? 
-
alexrae
- Член Клуба
- Сообщения: 6852
- Зарегистрирован: Пт июн 26, 2009 8:18 pm
- Награды: 1
- Репутация: 96
- Модель: A8 2006
- Мотор: BGK/HKT 3шт
- Город: Торонто
- Имя: Алекс
Re: Схема нужна
вроде дополнительная индицация включения - если нажал выключатель задних противотуманок (если я правильно понял по кускам схемы). Можно не подлючать - ни на что не должно влиять
-
666
- Член Клуба
- Сообщения: 704
- Зарегистрирован: Пн ноя 23, 2009 3:25 pm
- Награды: 1
- Репутация: 10
- Модель: A8 1997
- Мотор: ABZ 4,2 МКПП DGV
- Город: Минск
- Имя: андрей
Re: Схема нужна
спасибо






