датчик занятости водительского сидения
-
- Реклама
-
химик
- Сообщения: 46
- Зарегистрирован: Сб ноя 15, 2008 7:00 pm
- Репутация: 1
- Модель: audi s8 1998
- Мотор: akh 4.2
- Город: кашира
- Забанен: Бессрочно
датчик занятости водительского сидения
загорелась лампочка SRS (аирбэг), диагностика показывает, что не работает датчик занятости водительского сидения(значение сопротивления слишком велико, ошибка 012215).
Вопрос к форумчанам-где находится этот датчик? (G177).
Заранее благодарен.
Подкорректировал свою тему, что бы сразу был ясен итог работы-----"Всё готово. Вот, что означает "замылился глаз".
Итог работы таков-У датчика занятости сидения с передней-правой стороны идёт свой, отдельный разъём с тонкими проводами голубого и белого цветов. Разъём плоский, чёрного цвета. Запаял паралельно резистор сопровтивлением 400 ом. Больше ошибка не загорается.
Вот такие вот дела.
Вопрос к форумчанам-где находится этот датчик? (G177).
Заранее благодарен.
Подкорректировал свою тему, что бы сразу был ясен итог работы-----"Всё готово. Вот, что означает "замылился глаз".
Итог работы таков-У датчика занятости сидения с передней-правой стороны идёт свой, отдельный разъём с тонкими проводами голубого и белого цветов. Разъём плоский, чёрного цвета. Запаял паралельно резистор сопровтивлением 400 ом. Больше ошибка не загорается.
Вот такие вот дела.
Последний раз редактировалось химик Пн ноя 24, 2008 9:42 pm, всего редактировалось 2 раза.
-
химик
- Сообщения: 46
- Зарегистрирован: Сб ноя 15, 2008 7:00 pm
- Репутация: 1
- Модель: audi s8 1998
- Мотор: akh 4.2
- Город: кашира
- Забанен: Бессрочно
извиняюсь. Запарился. в общем то я по двигателям в основном. тем не менее, коль уж попал не туда, будь любезен, если можно дай номер телефона, я перезвоню. если это невозможно-где именно в сиденье, как он выглядит.siroga писал(а):датчик в сидение находится....ты посмотри в какую тему написал))))
Ещё раз извиняюсь.
с уважением.
-
химик
- Сообщения: 46
- Зарегистрирован: Сб ноя 15, 2008 7:00 pm
- Репутация: 1
- Модель: audi s8 1998
- Мотор: akh 4.2
- Город: кашира
- Забанен: Бессрочно
спасибо душевное. смысл в том, что написано на форуме "поставить сопротивление(резистор) между проводами голубого и белого цвета в разъёме жёлтого цвета.Akin писал(а):Датчик встроен в мат сиденья, отдельно не меняется.
Но существует возможность обмануть - поставить сопротивление. Посмотри, на форуме есть соответствующие темы.
Нет у меня там голубого цвета. вот в чём фишка. Может есть какие то другие мысли? Может эмулировать сигнал на выходе? Сиденье сейчас валяется разобранное. ХЕЛП, как устранить эту проблему?
С уважением.
-
химик
- Сообщения: 46
- Зарегистрирован: Сб ноя 15, 2008 7:00 pm
- Репутация: 1
- Модель: audi s8 1998
- Мотор: akh 4.2
- Город: кашира
- Забанен: Бессрочно
День добрый. Да, такой разъём есть. Есть ли информация, на какие контакты выходит энтот датчик? наверное это самый лучший способ, что бы подсоединить резистор. И ещё-насколько критична величина сопротивления?Akin писал(а):Ну а желтый разъем то есть?
Провода бывают разных цветов, зависит от модели аэрбегов, а вот разъем вроде везде желтый.
Заранее благодарю, с уважением.
Сергей
- Akin
- Президент Клуба
- Сообщения: 28006
- Зарегистрирован: Пн авг 27, 2007 2:01 am
- Репутация: 643
- Модель: ___
- Мотор: ___
- Город: Королев
- Имя: Владислав
- Откуда: Москва
Вероятно, вот эту тему не читал?
viewtopic.php?f=23&t=2304
Сигнал от датчиков присутствия идет на блок управления подушками, так что лучше цеплять сопротивление на фишке.
viewtopic.php?f=23&t=2304
Сигнал от датчиков присутствия идет на блок управления подушками, так что лучше цеплять сопротивление на фишке.
-
химик
- Сообщения: 46
- Зарегистрирован: Сб ноя 15, 2008 7:00 pm
- Репутация: 1
- Модель: audi s8 1998
- Мотор: akh 4.2
- Город: кашира
- Забанен: Бессрочно
Akin, спасибо, я прочитал тот топик ранее. Вопрос стоит по распиновке, т.е на какие контакты выводятся концы этого датчика. Сейчас пытаюсь снять обшивку нижней части сидения, что бы визуально отыскать.Akin писал(а):Вероятно, вот эту тему не читал?
viewtopic.php?f=23&t=2304
Сигнал от датчиков присутствия идет на блок управления подушками, так что лучше цеплять сопротивление на фишке.
Вопрос до кучи-скажи, если омметром прозвонить провода ведущие к подогреву-какое должно быть сопротивление? судя по схеме, подогревающие элементы включены последовательно с температурным сенсором? если подключить 12 вольт непосредственно к фишке-должно греться сидение снятое с авто?
Заранее благодарен. Сергей.
P.s. Речь идёт о водительском сиденье.
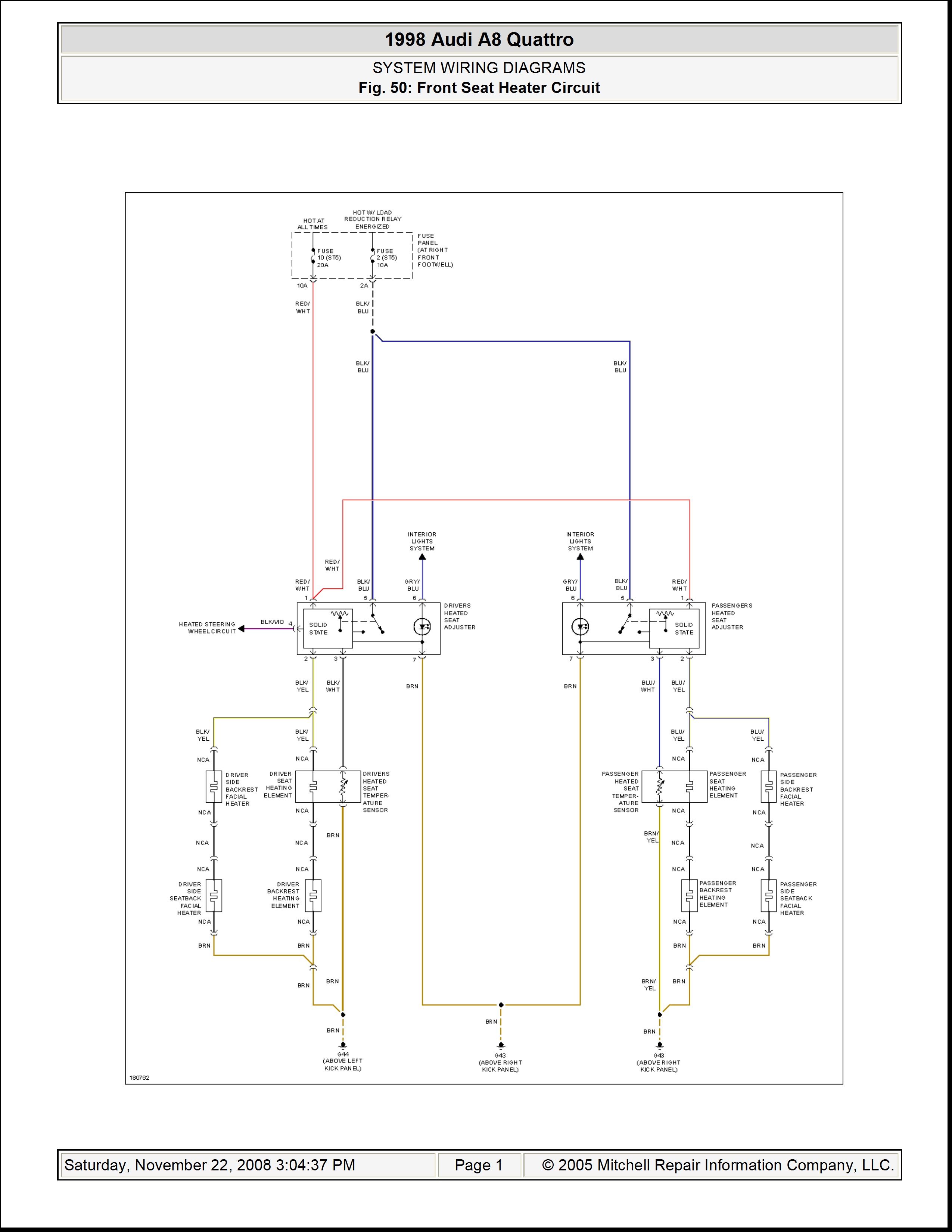
Значит так. Раздербанил сидение, вернее нижнюю часть для "пятой точки". В итоге- разъём к которому идут провода Зелёного цвета. В одном жгуте идут 5-ть проводов: чёрно-белый, коричнево-синий, чёрно-жёлтый, коричнево-чёрный, коричнево-жёлтый. Отдельным идут два тонких коричнево-жёлтых провода которые конектятся отдельными однополюсными зелёными разъёмами.
Буду "вызванивать, что и куда. Иначе по видимому ни как.
Последний раз редактировалось химик Сб ноя 22, 2008 1:55 pm, всего редактировалось 1 раз.
- Akin
- Президент Клуба
- Сообщения: 28006
- Зарегистрирован: Пн авг 27, 2007 2:01 am
- Репутация: 643
- Модель: ___
- Мотор: ___
- Город: Королев
- Имя: Владислав
- Откуда: Москва
Мммм, на желтую фишку.химик писал(а):Вопрос стоит по распиновке, т.е на какие контакты выводятся концы этого датчика. Сейчас пытаюсь снять обшивку нижней части сидения, что бы визуально отыскать.
Сопротивление будет бесконечным, если не сесть на сиденье. Т.е. греться, пока не сядешь, не будет.химик писал(а):Вопрос до кучи-скажи, если омметром прозвонить провода ведущие к подогреву-какое должно быть сопротивление? судя по схеме, подогревающие элементы включены последовательно с температурным сенсором? если подключить 12 вольт непосредственно к фишке-должно греться сидение снятое с авто?
Заранее благодарен. Сергей.
P.s. Речь идёт о водительском сиденье.
-
химик
- Сообщения: 46
- Зарегистрирован: Сб ноя 15, 2008 7:00 pm
- Репутация: 1
- Модель: audi s8 1998
- Мотор: akh 4.2
- Город: кашира
- Забанен: Бессрочно
Так и думал. Если есть ещё какая информация-поделитесь ,плиз. Конечно можно и самому разобраться, но одна голова-хорошо, а вот когда их больше-это консенсус.Akin писал(а):Мммм, на желтую фишку.химик писал(а):Вопрос стоит по распиновке, т.е на какие контакты выводятся концы этого датчика. Сейчас пытаюсь снять обшивку нижней части сидения, что бы визуально отыскать.Сопротивление будет равно нулю, если не сесть на сиденье. Т.е. греться, пока не сядешь, не будет.химик писал(а):Вопрос до кучи-скажи, если омметром прозвонить провода ведущие к подогреву-какое должно быть сопротивление? судя по схеме, подогревающие элементы включены последовательно с температурным сенсором? если подключить 12 вольт непосредственно к фишке-должно греться сидение снятое с авто?
Заранее благодарен. Сергей.
P.s. Речь идёт о водительском сиденье.
Судя по электрической схеме, в сидении нет датчика включающего подогрев при посадке водителя. Есть четыре нагревательных элемента один из которых объеденный с термо-датчиком, далее провода следуют непосредственно к потенциометрам управления температурой.
-
химик
- Сообщения: 46
- Зарегистрирован: Сб ноя 15, 2008 7:00 pm
- Репутация: 1
- Модель: audi s8 1998
- Мотор: akh 4.2
- Город: кашира
- Забанен: Бессрочно
Увы, вот держу в руках-зелёный корпус разъёма.Akin писал(а):Мммм, на желтую фишку.химик писал(а):Вопрос стоит по распиновке, т.е на какие контакты выводятся концы этого датчика. Сейчас пытаюсь снять обшивку нижней части сидения, что бы визуально отыскать.Сопротивление будет бесконечным, если не сесть на сиденье. Т.е. греться, пока не сядешь, не будет.химик писал(а):Вопрос до кучи-скажи, если омметром прозвонить провода ведущие к подогреву-какое должно быть сопротивление? судя по схеме, подогревающие элементы включены последовательно с температурным сенсором? если подключить 12 вольт непосредственно к фишке-должно греться сидение снятое с авто?
Заранее благодарен. Сергей.
P.s. Речь идёт о водительском сиденье.
-
химик
- Сообщения: 46
- Зарегистрирован: Сб ноя 15, 2008 7:00 pm
- Репутация: 1
- Модель: audi s8 1998
- Мотор: akh 4.2
- Город: кашира
- Забанен: Бессрочно
AKIN, я же не спорю, говорю о том, что вижу по эл.схеме из Эльзы. Тут я вижу два провода которые подключены к нагревательным элементам, плюс ещё один который идёт от температурного датчика на потенциометр нагревателя. Итого получается три провода на систему подогрева, оставшиеся два по сему получаются на датчик присутствия для аирбег.Akin писал(а):А вот и есть.химик писал(а): Судя по электрической схеме, в сидении нет датчика включающего подогрев при посадке водителя. Есть четыре нагревательных элемента один из которых объеденный с термо-датчиком, далее провода следуют непосредственно к потенциометрам управления температурой.
если можешь помочь-скажи, время идёт, надо собрать авто.
-
химик
- Сообщения: 46
- Зарегистрирован: Сб ноя 15, 2008 7:00 pm
- Репутация: 1
- Модель: audi s8 1998
- Мотор: akh 4.2
- Город: кашира
- Забанен: Бессрочно
AKIN, извиняюсь, у меня тоже митчеловская схема. вот к чему пришёл:- Итак, со сто процентной вероятностью можно сказать следующее: все активные провода уходят из сидения на зелёный 6-ти контактный разъём. Из этого кол-ва 2-а штуки(красно-фиолетовый и чёрно красный соответственно 5-6й контакты)-лампочка подсветки в ногах заднего левого пассажира; элементы подогревательные (чёрно-жёлтый 4-й контакт)+коричневый(3-й),температурный сенсор(2-й), из чего следует, что датчик присутствия водителя остаётся провод коричнево-чёрного цвета (1-й контакт).Akin писал(а):Вот еще одна схема, она нагляднее.
Датчики присутствия для подогрева тоже стоят, как я понимаю, размыкают массу (на схеме G44). Точно одно - пока не сядешь - сиденье не греет.
По фишке - вероятно зеленая - на датчик занятости для аэрбега. Точно не помню, увы.
Сейчас проводил измерения и проверку подогревов, как минимум водительское сидение включается на подогрев без каких либо нагрузок через контакты 4-е и 3-и. Сигнал набранной температуры снимается со второго контакта.
Не совсем понял конечно, но G44 , это как бы общее подключение минусового провода находящееся под торпедо. Смысл в том, что я подключал непосредственно 12вольт на разъём в сиденье-оно подогревается без каких либо проблем. Стоят 4-е нагревательных элемента, (две пары последовательно-паралельно подключенных) из которых непосредственно спинка и (пардон)попа, вторая пара-перифирия.
Общий ток более 6-ти ампер(точно не могу сказать, т.к. срабатывает защита прибора.), по меньшей мере обогрев одной перифирии составляет по току 2 с лишним ампера.
значит остаётся узнать, работает ли датчик присутствия? скорее всего на землю. Сейчас сопротивление-бесконечность.
P.S. по логике, как может греться сиденье, если нет водителя? согласен-пассажир вышел оставил подключенным обогрев, встал с сиденья-выключилось.
Не понимаю, оно греется без каких либо условий(водительское).
Тем не менее, эксперимент состоялся, может кто либо подтвердить-какой точно провод(на цвет можно не обращать внимание)по клемной коробке отвечает за датчик присутствия для аирбег?
Ещё одно дополнение для тех, кто сняв сидение попытается принудительно допустим его разложить-всегда, при подаче напряжения на моторчик, снимайте фишку для подключения эл.двигателя привода. В противном случаете сгорит плата "мозгов", пусть и не очень это страшно, но неприятно-уж точно.
С уважением.
-
химик
- Сообщения: 46
- Зарегистрирован: Сб ноя 15, 2008 7:00 pm
- Репутация: 1
- Модель: audi s8 1998
- Мотор: akh 4.2
- Город: кашира
- Забанен: Бессрочно
вот ещё что подумал-если размыкать по массе, то при таком токе должно стоять реле. был бы слышен характерный щелчок.Akin писал(а):Вот еще одна схема, она нагляднее.
Датчики присутствия для подогрева тоже стоят, как я понимаю, размыкают массу (на схеме G44). Точно одно - пока не сядешь - сиденье не греет.
По фишке - вероятно зеленая - на датчик занятости для аэрбега. Точно не помню, увы.
-
химик
- Сообщения: 46
- Зарегистрирован: Сб ноя 15, 2008 7:00 pm
- Репутация: 1
- Модель: audi s8 1998
- Мотор: akh 4.2
- Город: кашира
- Забанен: Бессрочно
спасибо на добром слове. Тем не менее-кто скажет точно-где датчик присутствия для SRS?vovvw писал(а):Нет в переднем сидении датчика присутствия для подогрева, есть только терморезистор, все фишки в зеленом разьеме ты расписал верно, 2 на подогрев, 2 на резистор(1-й контакт это его минус), 2 на подсветку.
- Максим
- Член Клуба
- Сообщения: 1576
- Зарегистрирован: Вс сен 30, 2007 4:27 pm
- Репутация: 10
- Модель: AUDI TTq 8n
- Мотор: APX 1.8T
- Город: Кемерово
- Откуда: Кемерово
- Контактная информация:
давай номерхимик писал(а):спасибо на добром слове. Тем не менее-кто скажет точно-где датчик присутствия для SRS?vovvw писал(а):Нет в переднем сидении датчика присутствия для подогрева, есть только терморезистор, все фишки в зеленом разьеме ты расписал верно, 2 на подогрев, 2 на резистор(1-й контакт это его минус), 2 на подсветку.
-
химик
- Сообщения: 46
- Зарегистрирован: Сб ноя 15, 2008 7:00 pm
- Репутация: 1
- Модель: audi s8 1998
- Мотор: akh 4.2
- Город: кашира
- Забанен: Бессрочно
Мы же все понимаем, что это-бред! нет водителя(а он голова) как что то и почему то может сработать? давайте мыслить нормальными категориями. Ну ни в жизнь не должны сработать SRS если нет водителя. Да, несомненно его "задница" может активировать SRS, но не более того. Только активация. тут не поспоришь.Akin писал(а):Володь, а почему у меня пока не сядешь на водительское сиденье, оно не греется? На всякий случай сходил проверил, не греется...vovvw писал(а):Нет в переднем сидении датчика присутствия для подогрева
не знаю парни-давайте расмотрим этот вопрос подробнее. я лично-в хлам разорвал сидение и если что, вплоть до контаков готов рассказать усё



