Постоянно работает приточный вентилятор - электросхема
-
- Реклама
-
kostik60
- Член Клуба
- Сообщения: 308
- Зарегистрирован: Чт сен 18, 2008 8:30 pm
- Награды: 1
- Репутация: 20
- Модель: A8 2010
- Мотор: CDRA 4.2
- Город: Апатиты
- Имя: Костя
- Откуда: Апатиты, Мурманская обл.
- Контактная информация:
Постоянно работает приточный вентилятор - электросхема
кто может помочь ?
ошибка климы на A8 3.7 quattro 1997 год
01273 - Приточный вентилятор-V2. 17-10: Диапазон регулирования. Спорадисческая
а ситуация такая: при отключенном кондее (off) где-то в пол силы дует вентилятор постоянно, хотя раньше молчал,
при включении кондея он также сразу лупит в пол силы, при увеличении оборотов разгоняется до максимума а до минимума НЕТ
ошибка климы на A8 3.7 quattro 1997 год
01273 - Приточный вентилятор-V2. 17-10: Диапазон регулирования. Спорадисческая
а ситуация такая: при отключенном кондее (off) где-то в пол силы дует вентилятор постоянно, хотя раньше молчал,
при включении кондея он также сразу лупит в пол силы, при увеличении оборотов разгоняется до максимума а до минимума НЕТ
были 1997 3.7 Quattro, 1998 3.7 Quattro, 2004 4.2 BFM
- Akin
- Президент Клуба
- Сообщения: 28064
- Зарегистрирован: Пн авг 27, 2007 2:01 am
- Репутация: 653
- Модель: ___
- Мотор: ___
- Город: Королев
- Имя: Владислав
- Откуда: Москва
Похоже на неисправный блок управления вентилятором J126 (стоит под моторчиком печки) либо проблемы в проводке от него до блока управления климой или до вентилятора.
Если были засорены стоки конди, то вода, стоящая в корпусе печки негативно влияет на блок управления вентилятором...
Врядли, но теоретически еще может быть неисправно реле J309 (реле люка солярий).
Если были засорены стоки конди, то вода, стоящая в корпусе печки негативно влияет на блок управления вентилятором...
Врядли, но теоретически еще может быть неисправно реле J309 (реле люка солярий).
-
kostik60
- Член Клуба
- Сообщения: 308
- Зарегистрирован: Чт сен 18, 2008 8:30 pm
- Награды: 1
- Репутация: 20
- Модель: A8 2010
- Мотор: CDRA 4.2
- Город: Апатиты
- Имя: Костя
- Откуда: Апатиты, Мурманская обл.
- Контактная информация:
Может поможет полное описание проблемы?
1. мою маленькую какие то уроды подожгли полтора месяца назад
кроме части кузова сгорело пол салона сзади и соодветственно крыша. Сейчас она снята (обшивка), но люк солярий работает как и должен
Сверху отключено только управление открыванием люка и лампочки соответственно. Ещё машину сзади заливали из бронсбойта.сейчас вода до сих под стоит в трубе под центральным подлокотником (никак не могу снять долбаную подставку которая их держит). Можно подробнее где этот БУ ветилятора (даже наверное где моторчик, с салона снимается или из под капота?) который на воду реагирует , может действительно из за тушения ?
Да и огромное спасибо за быстрый ответ
1. мою маленькую какие то уроды подожгли полтора месяца назад
кроме части кузова сгорело пол салона сзади и соодветственно крыша. Сейчас она снята (обшивка), но люк солярий работает как и должен
Сверху отключено только управление открыванием люка и лампочки соответственно. Ещё машину сзади заливали из бронсбойта.сейчас вода до сих под стоит в трубе под центральным подлокотником (никак не могу снять долбаную подставку которая их держит). Можно подробнее где этот БУ ветилятора (даже наверное где моторчик, с салона снимается или из под капота?) который на воду реагирует , может действительно из за тушения ?
Да и огромное спасибо за быстрый ответ
были 1997 3.7 Quattro, 1998 3.7 Quattro, 2004 4.2 BFM
- Akin
- Президент Клуба
- Сообщения: 28064
- Зарегистрирован: Пн авг 27, 2007 2:01 am
- Репутация: 653
- Модель: ___
- Мотор: ___
- Город: Королев
- Имя: Владислав
- Откуда: Москва
kostik60 писал(а):мою маленькую какие то уроды подожгли полтора месяца назад![]()
Для начала стоит почистить стоки кондиционера. Как это сделать, написано в ФАК по ремонту.kostik60 писал(а):Ещё машину сзади заливали из бронсбойта.сейчас вода до сих под стоит в трубе под центральным подлокотником (никак не могу снять долбаную подставку которая их держит). Можно подробнее где этот БУ ветилятора (даже наверное где моторчик, с салона снимается или из под капота?) который на воду реагирует , может действительно из за тушения ?
БУ вентилятора стоит справа от него. Для доступа нужно снять верхнюю часть корпуса печки под капотом, заглянуть внутрь, под вентилятор печки. БУ представляет из себя алюминиевую коробку, размером с сигаретную пачку, с торчащими наверх шипиками.
- Вложения
-
- .JPG (7.79 КБ) 9984 просмотра
-
kostik60
- Член Клуба
- Сообщения: 308
- Зарегистрирован: Чт сен 18, 2008 8:30 pm
- Награды: 1
- Репутация: 20
- Модель: A8 2010
- Мотор: CDRA 4.2
- Город: Апатиты
- Имя: Костя
- Откуда: Апатиты, Мурманская обл.
- Контактная информация:
Спасибо за внимание к проблеме завтра пойду поковыряюсь. Кстати пока заводил магнитоллу (тоже отказывалась включаться) снимал центральную консоль и отсоединял разъемы климы после в какой то момент подсоединил их и вроде после включения зажигания все было нормально и вентилятор включался после включения климатконтроля, потом заглушил и когда заново повернул зажигание через какое то время этот долбаный вентилятор опять за своё взялся. Так что судя по этому с проводами ничего не напутано.
были 1997 3.7 Quattro, 1998 3.7 Quattro, 2004 4.2 BFM
-
kostik60
- Член Клуба
- Сообщения: 308
- Зарегистрирован: Чт сен 18, 2008 8:30 pm
- Награды: 1
- Репутация: 20
- Модель: A8 2010
- Мотор: CDRA 4.2
- Город: Апатиты
- Имя: Костя
- Откуда: Апатиты, Мурманская обл.
- Контактная информация:
отсоединил БУ вентилятора - он все равно работает при включенном зажигании напряжение на нём 6.3 В, через климатконтроль вентилятор начинает разгоняться вверх начиная с пятой скорости (всего двенадцать) и напряжение тоже соответственно растет. При уменьшении скорости зависает на четвертой. А если мерять напругу на клемме идущей к вентилятору когда она отсоединена от него то там постоянно 12.5 В, и на эту клемму идут сразу на один контакт 4 привода (на +) а на другой сразу 3 (причем как то параллельно). Короче электрической схемы работы этого вентилятора скорее всего не разобраться 
были 1997 3.7 Quattro, 1998 3.7 Quattro, 2004 4.2 BFM
-
kostik60
- Член Клуба
- Сообщения: 308
- Зарегистрирован: Чт сен 18, 2008 8:30 pm
- Награды: 1
- Репутация: 20
- Модель: A8 2010
- Мотор: CDRA 4.2
- Город: Апатиты
- Имя: Костя
- Откуда: Апатиты, Мурманская обл.
- Контактная информация:
Что-то я зашел в тупик
Снимал климат с другой машины - то же самое (т.е. климат рабочий), вентилятор сам менял - тоже рабочий, блок управления вентилятором (скоростями) тоже рабочий. По схеме вроде ничего больше нет, что завязано на вентилятор. На другой машине напряжение на вентиляторе при скинутом разъеме и выключенном климате 12,5В, а при подсоединенном вентиляторе - 0 (что и должно быть), а у меня вместо 0 6,3В.
Очень похоже, что где то диод пробило и в обратку ток побежал, но где этот диод найти не могу. Может кто что подскажет?
Очень похоже, что где то диод пробило и в обратку ток побежал, но где этот диод найти не могу. Может кто что подскажет?
были 1997 3.7 Quattro, 1998 3.7 Quattro, 2004 4.2 BFM
-
kostik60
- Член Клуба
- Сообщения: 308
- Зарегистрирован: Чт сен 18, 2008 8:30 pm
- Награды: 1
- Репутация: 20
- Модель: A8 2010
- Мотор: CDRA 4.2
- Город: Апатиты
- Имя: Костя
- Откуда: Апатиты, Мурманская обл.
- Контактная информация:
Вот и я уже туда смотрю
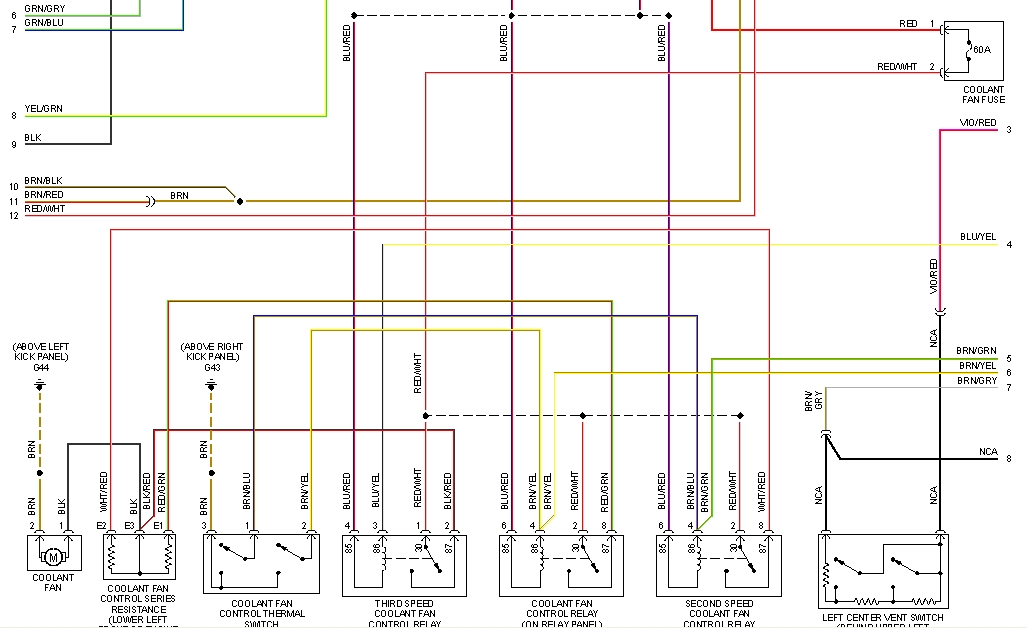
Но, у меня ведь потолок снят, но отключено только управление электролюком и светом салона, а вентилятор от люка солярия, кстати, работает изумительно, т.е. при выключенном зажигании при появлении солнышка от начинает дуть примерно на 2 скорости. Ладно, попробую, подключить всю снятую электрику , может заработает? Кстати по схеме плюс от вентилятора еще завязан на какое то реле (HOT AT ALL TIMES, кстати, что это такое в техническом переводе?) а через него на три реле COOLANT FAN (написано что они находятся на панели реле), попробую их еще поменять на заведомо рабочие, пока аналогичная машина под рукой.
были 1997 3.7 Quattro, 1998 3.7 Quattro, 2004 4.2 BFM
-
kostik60
- Член Клуба
- Сообщения: 308
- Зарегистрирован: Чт сен 18, 2008 8:30 pm
- Награды: 1
- Репутация: 20
- Модель: A8 2010
- Мотор: CDRA 4.2
- Город: Апатиты
- Имя: Костя
- Откуда: Апатиты, Мурманская обл.
- Контактная информация:
Короче посмотрел все провода которыми управляется вентилятор, нашел все кроме одного - он идет на какой-то INTERIOR MONITORING SENSORS CONTROL MODULE (насколько я понял это блок управления электрическими задвижками?) но где это находится, кто знает? если этот провод найду, то разберусь точно
были 1997 3.7 Quattro, 1998 3.7 Quattro, 2004 4.2 BFM
-
kostik60
- Член Клуба
- Сообщения: 308
- Зарегистрирован: Чт сен 18, 2008 8:30 pm
- Награды: 1
- Репутация: 20
- Модель: A8 2010
- Мотор: CDRA 4.2
- Город: Апатиты
- Имя: Костя
- Откуда: Апатиты, Мурманская обл.
- Контактная информация:
Короче Interior monitoring sensors control module тут не при чём. Отключил все провода идущие к вентилятору - нвшел разъем к котрому идет один из коричневых (земельных проводов) отключил - все стало работать, но тогда не работает люк солярий - это его минусовой провод. При включенном зажигании люк не работает, а не этот провод должно подаваться 12В, тогда при выключенном климате на вентиляторе на обоих концах по 12 В и разность потенциалов соответственно 0 и он не работает, а у меня на этом проводе 6В и соответственно вентилятол дует в пол силы. Между вентилятором и люком есть некое SOLAR OPERATION CONTROL MODULE - подозреваю, что этот пробитый диод именно там, а где этот девайс - опять не знаю
Akin, покажи пожалуйста где 
были 1997 3.7 Quattro, 1998 3.7 Quattro, 2004 4.2 BFM
- Dimson
- Сообщения: 21
- Зарегистрирован: Сб май 16, 2009 5:42 pm
- Репутация: 0
- Модель: a8 1996
- Мотор: 3.7
- Город: Xelsinki
- Имя: dima
- Откуда: Финляндия,Хелсинки
не хотел создовать новую тему.....у меня чтото похожее на это......в электрике я полный дуб начну с этого......у меня постояно работает климат даже когда машина заглушена но не на полную мощнасть,а техонько крутица вентелятор ранше я такого не замечал на других машинах ....мозет на этой так и далжно? при етом я не замечал таво что акум садица даже при длительной стоянке 
-
Вредная Бабка
- Почетный член Клуба
- Сообщения: 4866
- Зарегистрирован: Ср дек 24, 2008 9:01 pm
- Награды: 1
- Репутация: 48
- Модель: Метла
- Мотор: Березовая
- Город: Москва
- Имя: Денис
- Контактная информация:
- Dimson
- Сообщения: 21
- Зарегистрирован: Сб май 16, 2009 5:42 pm
- Репутация: 0
- Модель: a8 1996
- Мотор: 3.7
- Город: Xelsinki
- Имя: dima
- Откуда: Финляндия,Хелсинки
Re:
да стоит...............это так и должно бытьDeniska писал(а):Выйди из машины и посмотри на свой люк если там солнечная батарея то радуйся
-
Вредная Бабка
- Почетный член Клуба
- Сообщения: 4866
- Зарегистрирован: Ср дек 24, 2008 9:01 pm
- Награды: 1
- Репутация: 48
- Модель: Метла
- Мотор: Березовая
- Город: Москва
- Имя: Денис
- Контактная информация:






