Распиновка фишка моторчика дворников
Правила форума
Перед созданием новой темы обязательно просмотрите темы в соответствующих тематических разделах и ФАКе, повторные вопросы засоряют форум и будут удалены.
Помощь в расшифровке ошибок осуществляется в специальном подразделе.
Перед созданием новой темы обязательно просмотрите темы в соответствующих тематических разделах и ФАКе, повторные вопросы засоряют форум и будут удалены.
Помощь в расшифровке ошибок осуществляется в специальном подразделе.
-
- Реклама
-
махмуд
- Сообщения: 64
- Зарегистрирован: Сб дек 01, 2018 4:36 pm
- Репутация: 0
- Модель: Audi A8 D3
- Мотор: 4.2
- Город: Dushanbe
- Имя: махмуд
Распиновка фишка моторчика дворников
Ребят пожалуйста огромная просьба , нужен распиновка дворников.
Прежний владелец колхозничинил трапецию и моторчика и без фишки, а провода было соединены на прямую..
Купил новую трапеции в сборе от донора и хочу соединит как положено..
Но нет распиновки провода, не как не могу найти в интернете..
Прежний владелец колхозничинил трапецию и моторчика и без фишки, а провода было соединены на прямую..
Купил новую трапеции в сборе от донора и хочу соединит как положено..
Но нет распиновки провода, не как не могу найти в интернете..
-
махмуд
- Сообщения: 64
- Зарегистрирован: Сб дек 01, 2018 4:36 pm
- Репутация: 0
- Модель: Audi A8 D3
- Мотор: 4.2
- Город: Dushanbe
- Имя: махмуд
Распиновка фишка моторчика дворников
Ребята помогите пожалуйста..
хотябы сфоткайте фишку своего авто и скинте чтобы я знал какую провада соединит в контакты блок стеклоочистителя...отрезана фишка.. прежний владелец колхозничил и отрезал фишку.. менял трапецию в сборе на родную а фишка который идёт от машины отсутствует.. только 4 провода один из этих провада тонкое.. мне нужен фото или распиновка и всё.. если фото, чтобы цвета провада были видны..
хотябы сфоткайте фишку своего авто и скинте чтобы я знал какую провада соединит в контакты блок стеклоочистителя...отрезана фишка.. прежний владелец колхозничил и отрезал фишку.. менял трапецию в сборе на родную а фишка который идёт от машины отсутствует.. только 4 провода один из этих провада тонкое.. мне нужен фото или распиновка и всё.. если фото, чтобы цвета провада были видны..
- Akin
- Президент Клуба
- Сообщения: 27946
- Зарегистрирован: Пн авг 27, 2007 2:01 am
- Репутация: 643
- Модель: ___
- Мотор: ___
- Город: Королев
- Имя: Владислав
- Откуда: Москва
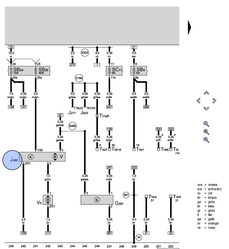
Распиновка фишка моторчика дворников
Или так:
Последний раз редактировалось Akin Пн янв 21, 2019 3:36 pm, всего редактировалось 1 раз.
-
махмуд
- Сообщения: 64
- Зарегистрирован: Сб дек 01, 2018 4:36 pm
- Репутация: 0
- Модель: Audi A8 D3
- Мотор: 4.2
- Город: Dushanbe
- Имя: махмуд
Распиновка фишка моторчика дворников
Akin,
Большое спасибо. . вручали..
Большое спасибо. . вручали..
-
махмуд
- Сообщения: 64
- Зарегистрирован: Сб дек 01, 2018 4:36 pm
- Репутация: 0
- Модель: Audi A8 D3
- Мотор: 4.2
- Город: Dushanbe
- Имя: махмуд
Распиновка фишка моторчика дворников
Народ, проволоки без фишка , из этих 4 проводов какие соединит в блок моторчика трапеции.. с блоком всё в порядке и всё на месте..
хочу соединит мамками..
-
махмуд
- Сообщения: 64
- Зарегистрирован: Сб дек 01, 2018 4:36 pm
- Репутация: 0
- Модель: Audi A8 D3
- Мотор: 4.2
- Город: Dushanbe
- Имя: махмуд
Распиновка фишка моторчика дворников
в блоке моторчика 4 больших ножек и 6 маленьких..
4 большие по номеру 1-2-3-4 ..
и именно в этим ножки соединить???
4 большие по номеру 1-2-3-4 ..
и именно в этим ножки соединить???
-
махмуд
- Сообщения: 64
- Зарегистрирован: Сб дек 01, 2018 4:36 pm
- Репутация: 0
- Модель: Audi A8 D3
- Мотор: 4.2
- Город: Dushanbe
- Имя: махмуд
Распиновка фишка моторчика дворников
красной/зелёный +12 контакт 1
коричневый -12 контакт 2
красный/не понятный цвет контакт 3
жёлтый/белый +9v контакт 5
Всё правилно??.
коричневый -12 контакт 2
красный/не понятный цвет контакт 3
жёлтый/белый +9v контакт 5
Всё правилно??.
-
махмуд
- Сообщения: 64
- Зарегистрирован: Сб дек 01, 2018 4:36 pm
- Репутация: 0
- Модель: Audi A8 D3
- Мотор: 4.2
- Город: Dushanbe
- Имя: махмуд
Распиновка фишка моторчика дворников
Akin,
А почему досихпор показывает ошибка, ?? не стирается..
когда включаешь дворни типа шелчёк и всё.. на прямую моторчик в пол оборот работает, после в моторчике меняешь плюс и минус моторчик и обратно в пол оборота..
моточик должно так работать в пол оборота??
А почему досихпор показывает ошибка, ?? не стирается..
когда включаешь дворни типа шелчёк и всё.. на прямую моторчик в пол оборот работает, после в моторчике меняешь плюс и минус моторчик и обратно в пол оборота..
моточик должно так работать в пол оборота??
-
махмуд
- Сообщения: 64
- Зарегистрирован: Сб дек 01, 2018 4:36 pm
- Репутация: 0
- Модель: Audi A8 D3
- Мотор: 4.2
- Город: Dushanbe
- Имя: махмуд
Распиновка фишка моторчика дворников
и какое провода типа сигнал на блоке чтобы на столе проверит??
-
махмуд
- Сообщения: 64
- Зарегистрирован: Сб дек 01, 2018 4:36 pm
- Репутация: 0
- Модель: Audi A8 D3
- Мотор: 4.2
- Город: Dushanbe
- Имя: махмуд
Распиновка фишка моторчика дворников
колхозничил таким образом
.. потому что никак не мог найти фишку
.. хочу проверит на столе, и какое правада играет роль сигнала?? 1 и 2 понятно плюс и минус
-
махмуд
- Сообщения: 64
- Зарегистрирован: Сб дек 01, 2018 4:36 pm
- Репутация: 0
- Модель: Audi A8 D3
- Мотор: 4.2
- Город: Dushanbe
- Имя: махмуд
Распиновка фишка моторчика дворников
сам моторчик должно работать реверсним или только крутится в одном сторону??
- Akin
- Президент Клуба
- Сообщения: 27946
- Зарегистрирован: Пн авг 27, 2007 2:01 am
- Репутация: 643
- Модель: ___
- Мотор: ___
- Город: Королев
- Имя: Владислав
- Откуда: Москва
Распиновка фишка моторчика дворников
Конечно в одну сторону.
Моторчик умер, если полоборота и все.
Моторчик умер, если полоборота и все.

