Включение ближнего света на d2
-
- Реклама
-
akashikov
Включение ближнего света на d2
Вопрос по ближнему свету на A8 d2, возможно ли оставить переключатель ближнего света в состоянии 'включено' при покидании машины, чтобы его потом не включать заново? Пробовал, но начинаетпищать зуммер. Но при этом свет выключается без зажигания. Можно ли так оставить, и закрыть автомобиль. Зуммер потом выключится? Чессно, задолбало уже каждый раз его щелкать... На аллроде блин как хорошо, есть режим авто...
- Stalker
- Сообщения: 91
- Зарегистрирован: Пн сен 10, 2012 8:16 am
- Репутация: 1
- Модель: A8 1994
- Мотор: ABZ 4.2
- Город: Смоленск Духовщина
- Имя: Вячеслав
Re: Включение ближнего света на d2
Свет включаю машинально после заводки двигателя,
Это всё равно что ругаться на мкпп(ребят а может кто со мной покататься скоростя попереключять).akashikov писал(а): Чессно, задолбало уже каждый раз его щелкать...
- men224
- Сообщения: 183
- Зарегистрирован: Пн авг 05, 2013 4:16 pm
- Репутация: 1
- Модель: Galant сарай1999
- Мотор: 2.4
- Город: Kaliningrad
- Имя: dima
Re: Включение ближнего света на d2
(ребят а может кто со мной покататься скоростя попереключять)

WAUZZZ4DZXN007518 ,2.8, aqd, 1999 .продана
Mitsubishi Galant 2.4 gdi 1999.
Mitsubishi Galant 2.4 gdi 1999.
-
akashikov
Re: Включение ближнего света на d2
От МКПП польза есть в виде высокого КПД по сравнению с Автоматом. а какая польза от постоянного переключения рычага ближнего света?
По существу кто-нить ответить может, оставлять включенным можно?
По существу кто-нить ответить может, оставлять включенным можно?
- Stalker
- Сообщения: 91
- Зарегистрирован: Пн сен 10, 2012 8:16 am
- Репутация: 1
- Модель: A8 1994
- Мотор: ABZ 4.2
- Город: Смоленск Духовщина
- Имя: Вячеслав
Re: Включение ближнего света на d2
По идее габариты должны гореть при включенном ближнем и выключенным зажигании,может у рейстала по другому.Если не горят и зуммер не орёт думаю можно (ИМХО).Поправьте если не так.
-
Зима
- Член Клуба
- Сообщения: 2869
- Зарегистрирован: Пт дек 02, 2011 4:13 pm
- Награды: 1
- Репутация: 50
- Модель: А8 D2 Quattro 1998 г.
- Мотор: AKJ 3.7
- Город: Москва Зеленоград
- Имя: Евгений
- Откуда: СССР
Re: Включение ближнего света на d2
На доресте горят габариты при включенном ближнем и выключенном зажигании.
Не зная не сна и не отдыха
При лунном и солнечном свете
Мы делаем деньги из воздуха
Чтоб снова спустить их на ветер!
При лунном и солнечном свете
Мы делаем деньги из воздуха
Чтоб снова спустить их на ветер!
- SANIK
- Сообщения: 157
- Зарегистрирован: Пн июн 27, 2011 8:48 pm
- Репутация: 4
- Модель: A8 quattro 2000
- Мотор: AQF 4.2
- Город: Киев
- Имя: Александр
Re: Включение ближнего света на d2
akashikov габариты можно оставлять включенными и закрывать машину, если акум нормальный и быстро не сядет, зуммер срабатывает при включении габаритов если открита водительская дверь, при закривании двери зуммер перестает работать.
Но в авоськах есть функция стояночного света, то есть, при выключенном зажигании можно не включать габариты, а всего лишь включить поворотник в ту сторону по ходу движения, ну в право или влево, и будет загораться или правая сторона или только левая, передняя одна фара и задняя одна, в некоторых моделях задние габариты загораются оба - это нормально.Это для меньшего потребления тока.
Так что попробуй.
Но в авоськах есть функция стояночного света, то есть, при выключенном зажигании можно не включать габариты, а всего лишь включить поворотник в ту сторону по ходу движения, ну в право или влево, и будет загораться или правая сторона или только левая, передняя одна фара и задняя одна, в некоторых моделях задние габариты загораются оба - это нормально.Это для меньшего потребления тока.
Так что попробуй.
- SANIK
- Сообщения: 157
- Зарегистрирован: Пн июн 27, 2011 8:48 pm
- Репутация: 4
- Модель: A8 quattro 2000
- Мотор: AQF 4.2
- Город: Киев
- Имя: Александр
Re: Включение ближнего света на d2
akashikov писал(а):Спасибо Саш.
- vadimkin
- Член Клуба
- Сообщения: 2085
- Зарегистрирован: Чт июл 05, 2012 8:34 am
- Репутация: 41
- Модель: .
- Мотор: 2 ноги
- Город: возле Мурманска
- Имя: Вадим
Re: Включение ближнего света на d2
akashikov писал(а):задолбало уже каждый раз его щелкать..
предлагаю его оторвать вместе с поворотниками.
To victory, always!
-
akashikov
Re: Включение ближнего света на d2
Вадим, ну зачем Вы так... Просто мне на аллроаде и на A4 B8 допустим очень удобно пользоваться в положении AUTO. Поэтому и задаю вопрос и не совсем понимаю Вашу иронию.
-
Зима
- Член Клуба
- Сообщения: 2869
- Зарегистрирован: Пт дек 02, 2011 4:13 pm
- Награды: 1
- Репутация: 50
- Модель: А8 D2 Quattro 1998 г.
- Мотор: AKJ 3.7
- Город: Москва Зеленоград
- Имя: Евгений
- Откуда: СССР
Re: Включение ближнего света на d2
Ну нет такой функции на Д2, у меня знакомый как то на тазике приколхозил фунцию авто, включает зажигание и ближний с габаритами зажигается!
Не зная не сна и не отдыха
При лунном и солнечном свете
Мы делаем деньги из воздуха
Чтоб снова спустить их на ветер!
При лунном и солнечном свете
Мы делаем деньги из воздуха
Чтоб снова спустить их на ветер!
-
akashikov
Re: Включение ближнего света на d2
включает зажигание и ближний с габаритами зажигается!
Вот, мне такую штуку и надо.
Вот, мне такую штуку и надо.
- vadimkin
- Член Клуба
- Сообщения: 2085
- Зарегистрирован: Чт июл 05, 2012 8:34 am
- Репутация: 41
- Модель: .
- Мотор: 2 ноги
- Город: возле Мурманска
- Имя: Вадим
Re: Включение ближнего света на d2
вот и я не понимаю что сложногоakashikov писал(а):не совсем понимаю Вашу иронию.
To victory, always!
-
semiletina
- Член Клуба
- Сообщения: 576
- Зарегистрирован: Пн авг 08, 2011 11:03 pm
- Награды: 1
- Репутация: 16
- Модель: A8 1996г.в.
- Мотор: ABZ 4,2
- Город: Ессентуки
- Имя: Илия
- Откуда: Грозный
- Контактная информация:
Re: Включение ближнего света на d2
Та штука которую тебе надо,продается в магазине для тазов,стоит около 300р.
А мне после идиотских автоматов хочется включить габариты рычагом,красота.
А мне после идиотских автоматов хочется включить габариты рычагом,красота.
Уважаю эмперических людей.
Не проверив,не доказывают.
Не проверив,не доказывают.
- bohdan
- Член Клуба
- Сообщения: 953
- Зарегистрирован: Сб янв 30, 2010 3:40 pm
- Репутация: 19
- Модель: audi A8Q 95г
- Мотор: ABZ 4,2 МКПП
- Город: Киев
- Имя: Богдан
Re: Включение ближнего света на d2
Оставлять можно, но если ксенон у тебя, то не стоит - быстро убьешь!
- Gremma
- Сообщения: 148
- Зарегистрирован: Ср апр 11, 2012 8:16 pm
- Репутация: 1
- Модель: s8 2000
- Мотор: AQH
- Город: Москва ЦАО
- Имя: Павел
- Контактная информация:
Re: Включение ближнего света на d2
Как вариант - можно ездить вообще без света и не заморачиваться включением/выключением, раз это так тяжело. 
Kein Mitleid Für Die Mehrheit
- moto73
- Член Клуба
- Сообщения: 3105
- Зарегистрирован: Чт мар 28, 2013 6:59 pm
- Репутация: 40
- Модель: Киа
- Мотор: 2,5 tdi
- Город: Ульяновск
- Имя: Максим
Re: Включение ближнего света на d2
я так и делаю...Gremma писал(а):можно ездить вообще без света и не заморачиваться включением/выключением
В любой ситуации нужно оставаться человеком...
-
seselis19
- Сообщения: 6
- Зарегистрирован: Вс дек 22, 2013 9:15 pm
- Репутация: 1
- Модель: 4d2 2001
- Мотор: 4.2 auw
- Город: taurage lt.
- Имя: ANTON
Re: Включение ближнего света на d2
Для особо ленивых таких каим являюсьakashikov писал(а):Вопрос по ближнему свету на A8 d2, возможно ли оставить переключатель ближнего света в состоянии 'включено' при покидании машины, чтобы его потом не включать заново? Пробовал, но начинаетпищать зуммер. Но при этом свет выключается без зажигания. Можно ли так оставить, и закрыть автомобиль. Зуммер потом выключится? Чессно, задолбало уже каждый раз его щелкать... На аллроде блин как хорошо, есть режим авто...
- BOA179
- Сообщения: 33
- Зарегистрирован: Вс июн 29, 2014 11:28 pm
- Репутация: 2
- Модель: A8 2000
- Мотор: 2.5 TDI AKE
- Город: переезжаю на родину
- Имя: Сергей
- Откуда: Сделан в СССР
Re: Включение ближнего света на d2
На всех моделях для рынка скандинавии шел автоматический свет, у меня такая была. При включении зажигания включался ближний свет. Мне никогда не мешал, а теперь думаю как размутить эту функцию на своей без колхоза. ![Баян :[:]||||||](./images/smilies/bayan.gif)
Если не верить в самого себя, нельзя быть гением.
О. Бальзак
О. Бальзак
-
seselis19
- Сообщения: 6
- Зарегистрирован: Вс дек 22, 2013 9:15 pm
- Репутация: 1
- Модель: 4d2 2001
- Мотор: 4.2 auw
- Город: taurage lt.
- Имя: ANTON
Re: Включение ближнего света на d2
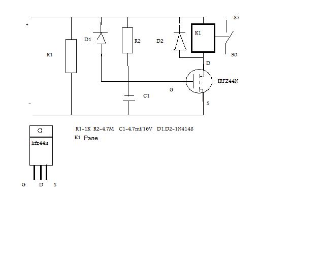
http://pic2net.ru/view/v/20140720d42532 ... 3ddb7e.jpg пятую реле снимиBOA179 писал(а):На всех моделях для рынка скандинавии шел автоматический свет, у меня такая была. При включении зажигания включался ближний свет. Мне никогда не мешал, а теперь думаю как размутить эту функцию на своей без колхоза.




